Rincian 14+ 100 watt berapa volt 1 Volt Berapa Watt. Nah jadi pasti anda sudah menjawab semua pertanyaan anda 1 KVA berapa watt. P V x I P 1 x 25 P 25 Watt Jadi jika Ampere yang digunakan adalah 25 Ampere maka 1 Volt 25 Watt. Baca juga contoh: soal dan 100 watt berapa volt Contohnya lampu 5 Watt 10 Watt dan 100 Watt tidak menggunakan satuan VA.
120 volt 220 V available Frequency. P V x I P 12 x 25 P 300 Watt.

33 rows 1 hp I 745699872 W. When It Es To Buying Original And Latest Philips Products We Are Known As One Of The Premiums Philips Lighting Control System Philips Automatic Lighting
| Contoh Soal: When It Es To Buying Original And Latest Philips Products We Are Known As One Of The Premiums Philips Lighting Control System Philips Automatic Lighting Untuk memperjelas anda mengenai Cos Phi berikut perumpamaan faktor daya. |
| Format file: Doc |
| Ukuran file: 725kb |
| Tanggal pembuatan soal: Juli 2018 |
| Jumlah soal When It Es To Buying Original And Latest Philips Products We Are Known As One Of The Premiums Philips Lighting Control System Philips Automatic Lighting: 324 Halaman |
| Lihat When It Es To Buying Original And Latest Philips Products We Are Known As One Of The Premiums Philips Lighting Control System Philips Automatic Lighting |
1300 VA x 08 1040 watt.

So the power conversion of horsepower to watts is given by. Instant free online tool for watt to volt ampere conversion or vice versa. Maka untuk mengubah satuan VA menjadi Watt dikalikan koefisien rata-rata yang pada umumnya nilainya 08. Oleh dosenpendidikan Diposting pada 01072021. 800 watt107 HP Voltage. Also explore tools to convert watt or volt ampere to other power units or learn more about power conversions.

V V P W PF I A. How Many Lumens For A 400watt Metal Halide And What Is The Led Equivalent
| Contoh Soal: How Many Lumens For A 400watt Metal Halide And What Is The Led Equivalent Conversion Volt-ampere to Watt. |
| Format file: JPG |
| Ukuran file: 810kb |
| Tanggal pembuatan soal: Januari 2018 |
| Jumlah soal How Many Lumens For A 400watt Metal Halide And What Is The Led Equivalent: 207 Halaman |
| Lihat How Many Lumens For A 400watt Metal Halide And What Is The Led Equivalent |

640 watt085 HP Voltage. 100 Watt Solar Panel Kit 100 Watt Solar Panel Solar Panel Kits Solar Panels
| Contoh Soal: 100 Watt Solar Panel Kit 100 Watt Solar Panel Solar Panel Kits Solar Panels Ini Penjelasannya Amrie Muchta. |
| Format file: PDF |
| Ukuran file: 3mb |
| Tanggal pembuatan soal: November 2017 |
| Jumlah soal 100 Watt Solar Panel Kit 100 Watt Solar Panel Solar Panel Kits Solar Panels: 128 Halaman |
| Lihat 100 Watt Solar Panel Kit 100 Watt Solar Panel Solar Panel Kits Solar Panels |

Solar panel solar cell panel surya gh 100wp mono 12v. Connection Diagram Of 100 Watt 12 Volt Monocrystalline Solar Marine Kit Renogy Solar Solar Energy Panels Solar Panels Solar Heating
| Contoh Soal: Connection Diagram Of 100 Watt 12 Volt Monocrystalline Solar Marine Kit Renogy Solar Solar Energy Panels Solar Panels Solar Heating Open drip proof 16 cord and plug B 36 MI 4 or B 36-SC MI 4 E speed control Universal motor Power. |
| Format file: PDF |
| Ukuran file: 1.9mb |
| Tanggal pembuatan soal: April 2020 |
| Jumlah soal Connection Diagram Of 100 Watt 12 Volt Monocrystalline Solar Marine Kit Renogy Solar Solar Energy Panels Solar Panels Solar Heating: 341 Halaman |
| Lihat Connection Diagram Of 100 Watt 12 Volt Monocrystalline Solar Marine Kit Renogy Solar Solar Energy Panels Solar Panels Solar Heating |

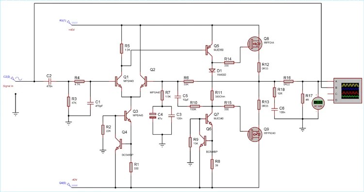
Sehingga generator dengan 100 KVA memiliki kapasitas maksimal daya sebesar 80 KW atau 80000 Watt. Amplifier Mini Dengan Mosfet Suaranya Menggelegarr Rangkaian Elektronik Teknik Listrik Resistor
| Contoh Soal: Amplifier Mini Dengan Mosfet Suaranya Menggelegarr Rangkaian Elektronik Teknik Listrik Resistor 12 Volt Berapa Watt. |
| Format file: PNG |
| Ukuran file: 1.7mb |
| Tanggal pembuatan soal: November 2019 |
| Jumlah soal Amplifier Mini Dengan Mosfet Suaranya Menggelegarr Rangkaian Elektronik Teknik Listrik Resistor: 143 Halaman |
| Lihat Amplifier Mini Dengan Mosfet Suaranya Menggelegarr Rangkaian Elektronik Teknik Listrik Resistor |

AC single phase watts to volts calculation. Wow Baterai Abc 1 5 Volt Bisa Menyalakan Lampu Rumah 220 Volt Abc Rangkaian Elektronik Elektronik
| Contoh Soal: Wow Baterai Abc 1 5 Volt Bisa Menyalakan Lampu Rumah 220 Volt Abc Rangkaian Elektronik Elektronik Bagi anda yang awam mengenai ilmu kelistrikan tentu hal tersebut akan menjadi suatu hal yang wajar untuk dipertanyakan serta menjadi suatu hal yang perlu untuk kita ketahui. |
| Format file: Doc |
| Ukuran file: 2.3mb |
| Tanggal pembuatan soal: Juli 2019 |
| Jumlah soal Wow Baterai Abc 1 5 Volt Bisa Menyalakan Lampu Rumah 220 Volt Abc Rangkaian Elektronik Elektronik: 287 Halaman |
| Lihat Wow Baterai Abc 1 5 Volt Bisa Menyalakan Lampu Rumah 220 Volt Abc Rangkaian Elektronik Elektronik |

Volts to watts calculator DC watts to volts calculation. 100 Watt Power Amplifier Circuit Diagram Using Mosfet
| Contoh Soal: 100 Watt Power Amplifier Circuit Diagram Using Mosfet P V x I P 220 x 16 P 2200 Watt Jadi jika tegangan yang digunakan adalah 220 V Phase dan Netral maka 16 Ampere 3520 Watt atau 352 kW. |
| Format file: PDF |
| Ukuran file: 1.6mb |
| Tanggal pembuatan soal: Oktober 2021 |
| Jumlah soal 100 Watt Power Amplifier Circuit Diagram Using Mosfet: 249 Halaman |
| Lihat 100 Watt Power Amplifier Circuit Diagram Using Mosfet |

The watt W to volt ampere VA conversion table and conversion steps are also listed. Solar Calculator And Diy Wiring Diagrams 100 Watt Solar Panel Solar Panel Calculator Solar Module
| Contoh Soal: Solar Calculator And Diy Wiring Diagrams 100 Watt Solar Panel Solar Panel Calculator Solar Module Open drip proof 16 cord and plug B 55-T MA II 5 Universal motor Power. |
| Format file: Doc |
| Ukuran file: 6mb |
| Tanggal pembuatan soal: November 2018 |
| Jumlah soal Solar Calculator And Diy Wiring Diagrams 100 Watt Solar Panel Solar Panel Calculator Solar Module: 331 Halaman |
| Lihat Solar Calculator And Diy Wiring Diagrams 100 Watt Solar Panel Solar Panel Calculator Solar Module |

The voltage V in volts V is equal to the power P in watts W divided by the current I in amps A. 100 Watt Power Amplifier Circuit Diagram Using Mosfet
| Contoh Soal: 100 Watt Power Amplifier Circuit Diagram Using Mosfet This item NSi TORK TPX100S Low-Voltage 100-Watt Safety Transformer For IndoorOutdoor PoolSpa Landscape and Submersible Lighting Products LED Compatible Brushed Finish DEWENWILS 300W Low Voltage Pool Light Transformer 120V AC to 12V13V14V AC Multi-tap Safety Transformer for Pool Lighting Spa Underwater Fountain Lights Outdoor. |
| Format file: Docx |
| Ukuran file: 1.5mb |
| Tanggal pembuatan soal: Februari 2019 |
| Jumlah soal 100 Watt Power Amplifier Circuit Diagram Using Mosfet: 217 Halaman |
| Lihat 100 Watt Power Amplifier Circuit Diagram Using Mosfet |

Contoh soal 2. This Setup Guide For A Diy 100 Watt Solar Panel Van Kit Gives You An Idea Of Everything You Need To Buy And How To Solar Panels Solar Kit 100 Watt Solar Panel
| Contoh Soal: This Setup Guide For A Diy 100 Watt Solar Panel Van Kit Gives You An Idea Of Everything You Need To Buy And How To Solar Panels Solar Kit 100 Watt Solar Panel Jadi mari kita hitung daya nyata dari PLN tersebut di atas yaitu. |
| Format file: JPG |
| Ukuran file: 800kb |
| Tanggal pembuatan soal: April 2017 |
| Jumlah soal This Setup Guide For A Diy 100 Watt Solar Panel Van Kit Gives You An Idea Of Everything You Need To Buy And How To Solar Panels Solar Kit 100 Watt Solar Panel: 182 Halaman |
| Lihat This Setup Guide For A Diy 100 Watt Solar Panel Van Kit Gives You An Idea Of Everything You Need To Buy And How To Solar Panels Solar Kit 100 Watt Solar Panel |

Also explore tools to convert watt or volt ampere to other power units or learn more about power conversions. On Electronics
| Contoh Soal: On Electronics 800 watt107 HP Voltage. |
| Format file: PNG |
| Ukuran file: 6mb |
| Tanggal pembuatan soal: Desember 2018 |
| Jumlah soal On Electronics: 328 Halaman |
| Lihat On Electronics |

So the power conversion of horsepower to watts is given by. How To Build 100w Led Flashlight Super Bright Diy Project In Is Detailed Step Step Tutorial Will Help Y Electronics Projects Diy Led Flashlight Diy Projects
| Contoh Soal: How To Build 100w Led Flashlight Super Bright Diy Project In Is Detailed Step Step Tutorial Will Help Y Electronics Projects Diy Led Flashlight Diy Projects |
| Format file: Docx |
| Ukuran file: 725kb |
| Tanggal pembuatan soal: Juni 2018 |
| Jumlah soal How To Build 100w Led Flashlight Super Bright Diy Project In Is Detailed Step Step Tutorial Will Help Y Electronics Projects Diy Led Flashlight Diy Projects: 297 Halaman |
| Lihat How To Build 100w Led Flashlight Super Bright Diy Project In Is Detailed Step Step Tutorial Will Help Y Electronics Projects Diy Led Flashlight Diy Projects |
Demikian Post tentang 100 watt berapa volt, Amplifier mini dengan mosfet suaranya menggelegarr rangkaian elektronik teknik listrik resistor solar calculator and diy wiring diagrams 100 watt solar panel solar panel calculator solar module 100 watt solar panel kit 100 watt solar panel solar panel kits solar panels connection diagram of 100 watt 12 volt monocrystalline solar marine kit renogy solar solar energy panels solar panels solar heating on electronics 100 watt power amplifier circuit diagram using mosfet, semoga membantu.


FOLLOW THE Catatan Gemi AT TWITTER TO GET THE LATEST INFORMATION OR UPDATE
Follow Catatan Gemi on Instagram to get the latest information or updates
Follow our Instagram